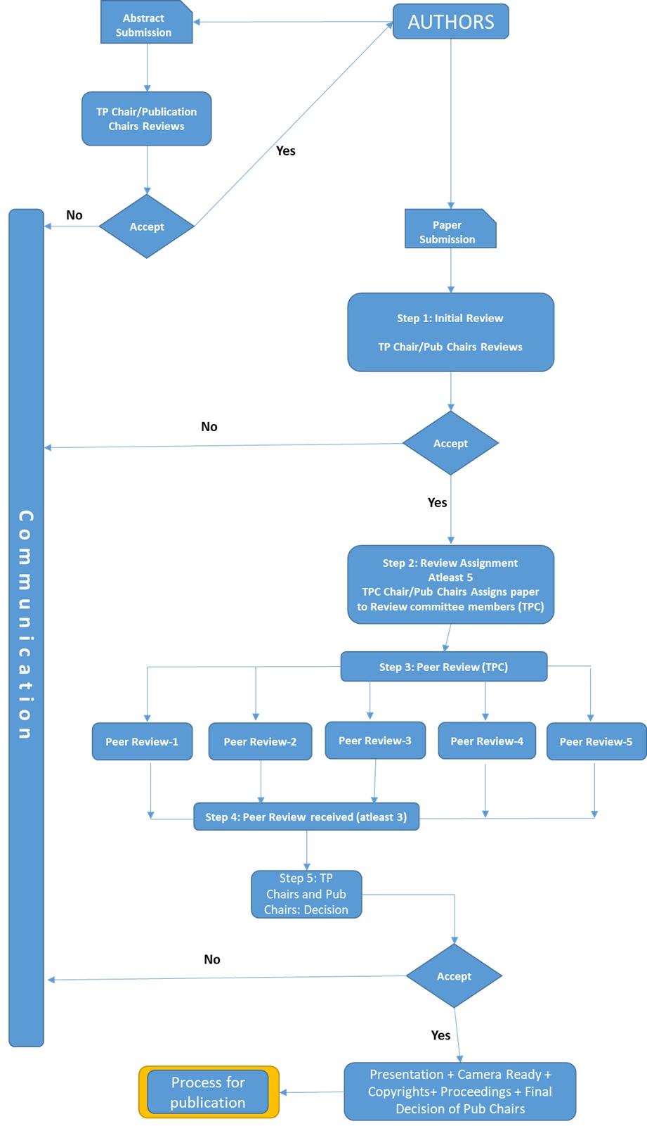
Review Process
1. Submission
Authors prepare their manuscripts according to the specified formatting and style guidelines. Submissions are made through an online portal where authors upload their papers and supplementary materials.
2. Initial Screening
The manuscript undergoes an initial screening to check for adherence to submission guidelines and whether it falls within the scope of the journal or conference.
3. Assignment to Reviewers
The paper is assigned to expert peer reviewers based on their knowledge in the relevant field to provide informed feedback.
4. Peer Review Process
Reviewers evaluate the paper based on originality, significance, methodology, and clarity. Detailed feedback is provided, ranging from minor corrections to major revisions.
5. Editorial Decision
The editorial team makes one of the following decisions: Accept, Minor Revisions, Major Revisions, or Reject, based on the reviewers' feedback.
6. Revision and Resubmission
Authors revise their manuscripts based on the reviewers' feedback and resubmit the revised paper along with a response to the comments.
7. Final Decision
After resubmission, the final decision on whether to accept or reject the paper is made, ensuring that only high-quality research is published.
This process ensures that published research contributes significantly to the academic community.